03.1 均方差损失函数
3.1 均方差函数⚓︎
MSE - Mean Square Error。
该函数就是最直观的一个损失函数了,计算预测值和真实值之间的欧式距离。预测值和真实值越接近,两者的均方差就越小。
均方差函数常用于线性回归(linear regression),即函数拟合(function fitting)。公式如下:
3.1.1 工作原理⚓︎
要想得到预测值 a 与真实值 y 的差距,最朴素的想法就是用 Error=a_i-y_i。
对于单个样本来说,这样做没问题,但是多个样本累计时,a_i-y_i 可能有正有负,误差求和时就会导致相互抵消,从而失去价值。所以有了绝对值差的想法,即 Error=|a_i-y_i| 。这看上去很简单,并且也很理想,那为什么还要引入均方差损失函数呢?两种损失函数的比较如表3-1所示。
表3-1 绝对值损失函数与均方差损失函数的比较
| 样本标签值 | 样本预测值 | 绝对值损失函数 | 均方差损失函数 |
|---|---|---|---|
| [1,1,1] | [1,2,3] | (1-1)+(2-1)+(3-1)=3 | (1-1)^2+(2-1)^2+(3-1)^2=5 |
| [1,1,1] | [1,3,3] | (1-1)+(3-1)+(3-1)=4 | (1-1)^2+(3-1)^2+(3-1)^2=8 |
| 4/3=1.33 | 8/5=1.6 |
可以看到5比3已经大了很多,8比4大了一倍,而8比5也放大了某个样本的局部损失对全局带来的影响,用术语说,就是“对某些偏离大的样本比较敏感”,从而引起监督训练过程的足够重视,以便回传误差。
3.1.2 实际案例⚓︎
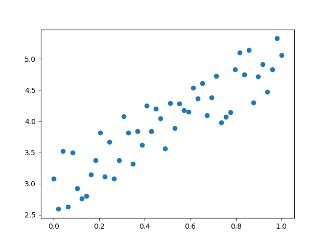
假设有一组数据如图3-3,我们想找到一条拟合的直线。

图3-3 平面上的样本数据
图3-4中,前三张显示了一个逐渐找到最佳拟合直线的过程。
- 第一张,用均方差函数计算得到 Loss=0.53;
- 第二张,直线向上平移一些,误差计算 Loss=0.16,比图一的误差小很多;
- 第三张,又向上平移了一些,误差计算 Loss=0.048,此后还可以继续尝试平移(改变 b 值)或者变换角度(改变 w 值),得到更小的损失函数值;
- 第四张,偏离了最佳位置,误差值 Loss=0.18,这种情况,算法会让尝试方向反向向下。

图3-4 损失函数值与直线位置的关系
第三张图损失函数值最小的情况。比较第二张和第四张图,由于均方差的损失函数值都是正值,如何判断是向上移动还是向下移动呢?
在实际的训练过程中,是没有必要计算损失函数值的,因为损失函数值会体现在反向传播的过程中。我们来看看均方差函数的导数:
虽然 (a_i-y_i)^2 永远是正数,但是 a_i-y_i 却可以是正数(直线在点下方时)或者负数(直线在点上方时),这个正数或者负数被反向传播回到前面的计算过程中,就会引导训练过程朝正确的方向尝试。
在上面的例子中,我们有两个变量 w,b,这两个值的变化都会影响最终的损失函数值的。
我们假设该拟合直线的方程是 y=2x+3,当我们固定 w=2,把 b 值从 2 到 4 变化时,损失函数值的变化如图3-5所示。

图3-5 固定 w 时,b 变化时损失函数值的变化
我们假设该拟合直线的方程是 y=2x+3,当我们固定 b=3,把 w 值从 1 到 3 变化时,损失函数值的变化如图3-6所示。

图3-6 固定 b 时,w 变化时损失函数值的变化
3.1.3 损失函数的可视化⚓︎
损失函数值的3D示意图⚓︎
横坐标为 w,纵坐标为 b,针对每一个(w,b)的组合计算出一个损失函数值,用三维图的高度来表示这个损失函数值。下图中的底部并非一个平面,而是一个有些下凹的曲面,只不过曲率较小,如图3-7。

图3-7 w 和 b 同时变化时的损失值形成的曲面
损失函数值的2D示意图⚓︎
在平面地图中,我们经常会看到用等高线的方式来表示海拔高度值,下图就是上图在平面上的投影,即损失函数值的等高线图,如图3-8所示。

图3-8 损失函数的等高线图
如果还不能理解的话,我们用最笨的方法来画一张图,代码如下:
s = 200
W = np.linspace(w-2,w+2,s)
B = np.linspace(b-2,b+2,s)
LOSS = np.zeros((s,s))
for i in range(len(W)):
for j in range(len(B)):
z = W[i] * x + B[j]
loss = CostFunction(x,y,z,m)
LOSS[i,j] = round(loss, 2)
上述代码针对每个 (w,b) 组合计算出了一个损失值,保留小数点后2位,放在LOSS矩阵中,如下所示:
[[4.69 4.63 4.57 ... 0.72 0.74 0.76]
[4.66 4.6 4.54 ... 0.73 0.75 0.77]
[4.62 4.56 4.5 ... 0.73 0.75 0.77]
...
[0.7 0.68 0.66 ... 4.57 4.63 4.69]
[0.69 0.67 0.65 ... 4.6 4.66 4.72]
[0.68 0.66 0.64 ... 4.63 4.69 4.75]]
然后遍历矩阵中的损失函数值,在具有相同值的位置上绘制相同颜色的点,比如,把所有值为0.72的点绘制成红色,把所有值为0.75的点绘制成蓝色......,这样就可以得到图3-9。

图3-9 用笨办法绘制等高线图
此图和等高线图的表达方式等价,但由于等高线图比较简明清晰,所以以后我们都使用等高线图来说明问题。
代码位置⚓︎
ch03, Level1